北京市住房和城鄉建設委員會
關于2017年三季度預拌混凝土質量狀況評估情況的通報
京建發〔2017〕496號
各區住房城鄉建設委,東城、西城區住房城市建設委,經濟技術開發區建設局,各預拌混凝土企業,各有關單位:
為督促預拌混凝土企業嚴格落實主體質量責任,不斷提升預拌混凝土生產管理水平,確保預拌混凝土出廠質量,市住房城鄉建設委按照《關于進一步加強預拌混凝土質量管理的通知》(京建法〔2016〕14號)要求,委托第三方機構開展了2017年三季度預拌混凝土質量狀況評估工作,現將有關情況通報如下:
一、評估總體結論
一是95.45%的企業評估得分在80分以上,混凝土試塊(拌合物)抽檢得分率達到98.06%,全市預拌混凝土質量總體受控;二是原材料抽檢得分率較上季度提高1.5%,連續4個季度保持增長態勢;三是各區預拌混凝土質量管理水平仍不均衡,部分遠郊區排名持續靠后,管理水平有待加強。
二、評估范圍及體系構成
(一)評估企業范圍
本季度正常生產的預拌混凝土企業及站點有132家,占全市具有預拌混凝土專業承包資質企業的80.49%,較上季度減少5家。包括朝陽區38家、海淀區3家、石景山區4家、豐臺區11家、大興區12家、通州區13家、昌平區16家、房山區12家、順義區10家、平谷區5家、懷柔區2家、密云區2家、延慶區4家;停產和已拆除機組32家(具體名單見附件1)。本季度對正常生產的132家企業及站點全覆蓋評估一次,同時增加了對上季度排名靠后企業的評估檢查和抽檢頻次,共計評估151家次。
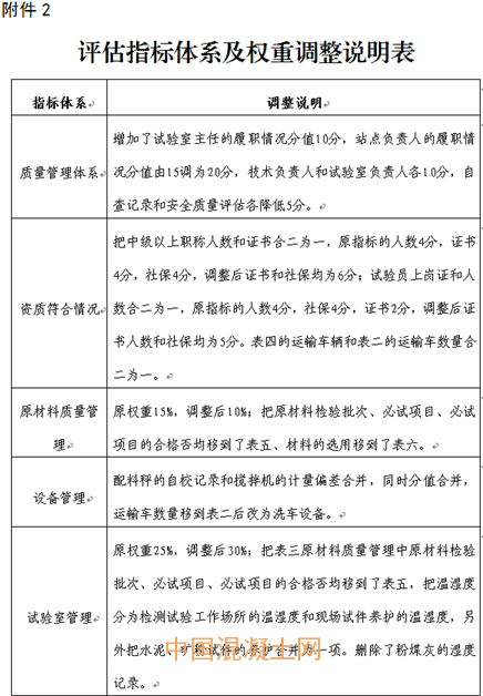
(二)評估體系構成及調整
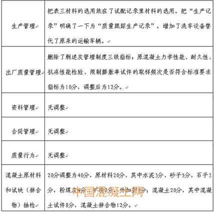
評估的主要內容分為質量管理體系、資質符合情況、原材料管理、設備管理、試驗室管理、生產管理、混凝土出廠質量管理、資料管理、合同管理以及抽樣檢測,共計10個方面。根據前三個季度的評估檢查情況,本季度起對評估指標體系進行調整,進一步加大對質量影響較大指標的分值權重,合并部分同類指標,調整后的10個方面包含一級指標48個,二級指標145個,三級指標278個,總分為100分,具體調整內容見附件2。
三、評估具體情況
(一)總體得分情況
本次評估檢查的132家混凝土企業平均分為89.07分,得分在80分以上(含80分)的企業有126家,占總數的95.45%。80分以下以及95分以上的企業較少,大部分企業得分分布在80-95分之間,尤其是90-95分這個區間,包含了56家企業,占總數的42.42%,具體得分分布見圖1。
本季度得分最高的企業為北京建工一建工程建設有限公司混凝土分公司96.14分,得分最低的企業為北京北國縱橫混凝土有限責任公司61.36分,全市混凝土企業得分排名詳見附件3。
(二)各指標體系得分情況
本季度由于指標體系的調整以及檢查內容的進一步細化,各指標體系平均得分率較上季度均有所下降。資質符合情況、質量管理體系、試驗室管理、資料管理、抽樣檢測方面得分率較高,尤其是抽樣檢測中試塊(拌合物)抽檢得分率達到98.06%。合同管理、生產管理以及原材料質量管理需進一步加強,具體情況見圖2。
(三)前20名以及后10
本季度,前20名企業得分區間為96.14-93.71分(見表1),平均得分為94.82分。其在總分上差距較小,且每個指標體系得分較為均衡,尤其是在抽樣檢測方面平均得分率達到99%(見圖3)。前20名企業中,北京城泰混凝土制品有限公司已經連續4個季度排名全市前20,北京市高強混凝土有限責任公司豐臺西道口分站連續3個季度排名全市前20。
后10名企業得分區間為81.55-61.36分(見表2),平均得分為76.52分,排名后10名的企業主要是在合同管理和抽樣檢測方面的得分率較低(見圖4)。其中,北京北國縱橫混凝土有限責任公司已經連續4個季度排名全市后10名,北京燕建恒遠混凝土有限公司、北京新源混凝土有限公司、北京住六混凝土有限公司連續2個季度排名全市后10名。
(四)各區企業得分情況
按132家混凝土企業所屬的13個轄區進行評估分析,三季度評估平均分前5名的區為:通州區、豐臺區、海淀區、房山區、大興區。其中通州區已連續4個季度排名全市前3名,大興區已連續4個季度排名全市前5名,延慶區本季度得分排名提升明顯。評估平均得分后3名的區為:石景山區、平谷區和密云區,其中平谷區和密云區已連續4個季度排名靠后(近4個季度各區平均得分排名見表3)。本季度各區企業得分排名見附件4。
四、評估中發現的問題
三季度評估共檢查40619項次三級指標,合格33777項次,合格率為83.15%;基本合格3151項次,基本合格率為7.76%;不合格3691項次,不合格率為9.09%。
(一)預拌混凝土企業質量管理體系
質量管理體系共計檢查三級指標2869項次,不合格42項次,不合格率為1.46%,其中不合格項次最多的是終身責任制承諾書,共計12項次,占不合格項次的28.57%。三級指標得分率較低的為剩退灰管理制度、生產管理制度、試驗管理制度、材料管理制度、終身責任制承諾書。
(二)混凝土企業的資質符合情況
資質管理共計檢查三級指標3624項次,不合格137項次,不合格率為3.78%,其中不合格項次最多的為混凝土試驗員合同,共計28項次,占不合格項次的20.44%。三級指標得分率較低的為環境管理證書、試驗員證書人數、職業健康安全證書、試驗員社保、試驗員合同。
(三)混凝土企業原料管理情況
原材料管理共計檢查三級指標8456項次,不合格1211項次,不合格率為14.32%,其中不符合項最多的為細骨料的出廠檢驗報告,共計145項次,占不合格項次的11.97%。三級指標得分率較低的為材料標識、粗骨料合格證、細骨料合格證、粗骨料出廠檢驗報告、細骨料出廠檢驗報告。
(四)混凝土企業生產設備管理情況
生產設備管理共計檢查三級指標3020項次,不合格187項次,不合格率為6.19%,其中不符合項最多的為稱量動態自動補稱,共計68項次,占不合格項次的36.36%。三級指標得分率較低的為檢定證書、自校驗記錄、設備檔案、確認書、稱量動態自動補稱。
(五)混凝土企業試驗室管理
試驗室管理共計檢查三級指標12382項次,不合格1098項次,不合格率為8.87%,其中不符合項最多的為外加劑室溫濕度記錄,共計52項次,占不合格項次的4.74%。三級指標得分率較低的為結果確認書、礦粉室濕度、試驗記錄、儀器使用記錄、外加劑室溫濕度記錄。
(六)預拌混凝土生產企業生產管理
生產管理共計檢查三級指標5285項次,不合格627項次,不合格率為11.86%,其中不符合項最多的為配合比調整記錄,共計93項次,占不合格項次的14.83%。三級指標得分率較低的為配合比審批、質量跟蹤生產記錄、砂含水記錄、石含水記錄、配合比調整記錄。
(七)混凝土企業出廠質量管理
出廠質量管理共計檢查三級指標2265項次,不合格99項次,不合格率為4.37%,其中不符合項最多的為混凝土出廠合格證,共計19項次,占不合格項次的19.19%。三級指標得分率較低的為工作性是否有逐車檢查記錄、預拌混凝土運輸單、是否有試件制作臺賬、混凝土試件的制作方法是否符合要求、混凝土出廠合格證。
(八)混凝土企業資料管理
資料管理共計檢查三級指標2265項次,不合格177項次,不合格率為7.81%,其中不符合項最多的為預拌混凝土出廠合格證,共計55項次,占不合格項次的31.07%。三級指標得分率較低的為混凝土強度和耐久性記錄與報告、原材料試驗記錄與報告、專人管理、歸檔期限、預拌混凝土出廠合格證。
(九)合同管理
合同管理共計檢查三級指標453項次,不合格113項次,不合格率為24.94%,其中不符合項最多的為預拌混凝土合同應明確生產經營地址(甲乙雙方)、項目負責人及聯系方式(甲乙雙方)、調度聯系電話、7d和28d標養混凝土試件抗壓強度指標值及其它技術要求,共計72項次,占不合格項次的63.72%。
(十)混凝土原材料和試塊(拌合物)抽檢
本季度預拌混凝土原材料抽檢912組,得分率為87.85%,較上季度提高1.5個百分點,其中粉煤灰和外加劑抽檢得分率上升明顯,礦粉略有下降。得分率相對較低的仍為砂子和石子,其中砂子的不合格項主要是級配和含泥量,石子的不合格項主要是級配和泥塊含量。混凝土試塊(拌合物)抽檢304組,得分率為98.06%。
原材料抽檢得分較低的企業有:北京都市綠源環保科技有限公司、北京北國縱橫混凝土有限責任公司、北京金基源砼制品有限公司、中鐵豐橋橋梁有限公司、北京燕建恒遠混凝土有限公司、北京市同順城混凝土有限公司、北京新奧混凝土集團有限公司、北京正富混凝土有限責任公司、北京宏福華信混凝土有限公司、北京中建宏福混凝土有限公司。
五、歷次評估總體情況
2016年10月至2017年9月,市住房城鄉建設委委托第三方機構,已完成4個季度共4次預拌混凝土質量狀況評估,評估預拌混凝土企業618家次,全市預拌混凝土企業平均得分總體呈上升趨勢,混凝土質量管理中的短板不斷補強,原材料抽檢合格率不斷提升。通過預拌混凝土質量狀況評估工作,有效促進了企業不斷加強預拌混凝土生產質量管理,絕大部分企業能積極有效落實質量主體責任,有力的保障了全市建設工程結構安全。
4個季度平均得分前20名(見附件5)的企業集中分布在5個區(見圖5),其中通州區7家,朝陽區4家,豐臺區4家,昌平區3家,大興區2家,與各區整體質量管理水平評估情況相符。
六、下一步工作措施
(一)依據評估結果,實施差別化監管
評估過程中發現部分企業存在生產質量隱患,市住房城鄉建設委將根據質量隱患報告,以點帶面,全面排查全市預拌混凝土企業質量隱患。同時對多次出現質量隱患及連續幾個季度排名靠后的企業實施差別化監管,加大監督執法檢查力度和頻次,對違法違規行為進行嚴厲查處和曝光。
(二)落實屬地監管職責,促進本區域內混凝土質量不斷提升
近4個季度評估結果表明,部分區域的預拌混凝土企業整體質量管理水平持續落后于全市平均水平,特別是遠郊區。各區行政主管部門應認真履行預拌混凝土企業監管責任,依據評估成果,采取必要措施,加強對轄區內企業預拌混凝土生產質量管理,提升預拌混凝土質量。
(三)落實質量終身責任,確保預拌混凝土質量
隨著北京環保力度進一步加強,混凝土企業要不斷加強原材料管理,做好原材料進廠復驗,禁止采購和使用盜采砂石。同時,各預拌混凝土企業要按照評估中發現的問題,制定相應整改措施積極整改,有效落實質量終身責任。
(四)持續加強對違法違規行為的打擊力度
市住房城鄉建設委將不斷加大對預拌混凝土企業違法違規行為的查處力度,對原材料和混凝土試塊抽檢不合格的企業下發責令改正通知書,并對不合格原材料所涉及的工程項目進行實體追溯;對存在使用檢驗不合格的原材料、供應未經驗收或者驗收不合格的預拌混凝土等違法行為的企業進行立案查處。
特此通報。
附件:1.2017年三季度預拌混凝土企業停產名單
2.評估指標體系及權重調整說明表
3.2017年三季度預拌混凝土企業評估總排名
4.2017年三季度預拌混凝土企業評估各區企業排名
5.近4個季度平均得分前20名企業
北京市住房和城鄉建設委員會
2017年11月21日
















