撰文:胡英強
“本來土地租賃合同只簽到2025年9月,他轉租給我的協議卻簽到2033年5月,騙取我1000多萬元的租金和押金等費用,還導致我另外上千萬元的投入打了水漂。”
近日,福州市民鄭先生向福建省公安廳李建成廳長舉報福建國柱混凝土有限公司(下稱“國柱公司”)實控人郭欽柱及其股東涉嫌合同詐騙、詐騙,懇請公安機關依法予以立案查處。
涉嫌合同詐騙事實
據舉報稱,2023年4月29日,鄭先生與國柱公司簽訂《福建國柱混凝土有限公司承包經營合同》,約定由鄭先生承包經營國柱公司坐落于福州市倉山區蓋山鎮新安村光橋里C地塊的兩條預拌混生產線,用于生產預拌混凝土。承包期限為十年,自2023年6月1日至2033年5月31日。每年承包金為人民幣410萬元,至今已支付了兩年承包金共計人民幣820萬元。此外,國柱公司還向鄭先生收取押金200萬元、設備維護費約150萬元,以及國柱公司強行收回生產并侵占鄭先生剩余的水泥、砂石等原材料款約17萬元。
承包經營合同明確約定:國柱公司應在2023年9月1日前要完工正在建設的用于堆放砂石料的鋼結構建筑物,并交付鄭先生使用。但直至今日,這個鋼結構建筑物仍未完工,更別說交付。
2024年6月26日,福建省建設工程質量安全總站檢查中發現砂石料倉無遮雨設施,未封閉等問題,并下達《督促改正通知單》要求搭建鋼結構建筑物。鄭先生多次催促國柱公司依約履行合同,但國柱公司實際控制人郭欽柱卻故意回避問題。
2025年9月3日,鄭先生偶然了解到國柱公司向當地村民租賃的新安村光橋里C地塊,其租賃合同期限到2025年9月30日為止,此時鄭先生才得知,原來國柱公司讓鄭先生承包的兩條預拌混生產線根本沒有任何用地審批及環評審批手續,且租賃的土地至2025年9月30日就要到期了。
但是,郭欽柱卻故意虛構其土地租賃合同長達十年,隱瞞土地租賃合同將于2025年9月30日到期的事實,與鄭先生簽訂為期十年的承包合同,誘騙鄭先生向其支付了820萬元租金、200萬元押金和150萬元設備維護費用。再加上鄭先生根據為期十年承包合同的規劃進行的各方面投入,郭欽柱的上述行為給鄭先生造成超過2000多萬元的經濟損失。郭欽柱及其股東的行為,已涉嫌合同詐騙。
法學專家指出,合同詐騙是指以非法占有為目的,在簽訂、履行合同過程中虛構事實或隱瞞真相,騙取對方當事人財物數額較大的行為。
《刑法》第224條規定,沒有實際履行能力,以先履行小額合同或者部分合同的方法,詐騙對方當事人繼續簽訂和履行合同,騙取對方當事人財物,數額較大的,構成合同詐騙罪。犯合同詐騙罪,應處三年以下有期徒刑或者拘役,并處或者單處罰金;數額巨大或者有其他嚴重情節的,處三年以上十年以下有期徒刑,并處罰金;數額特別巨大或者有其他特別嚴重情節的,處十年以上有期徒刑或者無期徒刑,并處罰金。
結合本案,國柱公司實控人郭欽柱以非法占有為目的,虛構其土地租賃合同長達十年,隱瞞土地租賃合同只剩下兩年多,即將于2025年9月30日到期的事實,與鄭先生簽訂為期十年的承包合同,致使鄭先生陷入錯誤認識,并基于錯誤認識而向其支付了820萬元租金、200萬元押金、150萬元設備維護費用,以及國柱公司強行收回經營權并侵占鄭先生剩余的水泥、砂石等原材料款17萬元。顯然,郭欽柱及其股東的行為已涉嫌合同詐騙罪。
涉嫌詐騙事實
除了涉嫌合同詐騙,國柱公司實控人郭欽柱及其股東還涉嫌詐騙。
在鄭先生與國柱公司履行《福建國柱混凝土有限公司承包經營合同》期間,國柱公司開具了一個尾號為4411的銀行一般戶供鄭先生開展生產經營活動使用,鄭先生與相關客戶的業務往來資金,亦通過該一般賬戶走賬,國柱公司已于2025年8月29日上午在中信銀行江濱支行窗口將該尾號為4411的一般戶強制變更收回。至今,鄭先生還有大量貨款尚未收回。
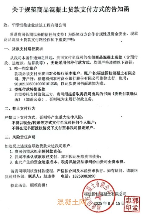
2025年8月15日,郭欽柱在鄭先生尚有大量貨款未收回的情況下,竟然以國柱公司的名義給鄭先生的客戶——平潭恒鼎建業建設工程有限公司發出《關于規范商品混凝土貨款支付方式的告知函》,要求恒鼎公司將拖欠舉報人的貨款匯入國柱公司指定的其它賬戶。
2025年9月29日,平潭恒鼎建業建設工程有限公司將本來屬于鄭先生的487882.53元貨款,匯入國柱公司強制變更收回的中信銀行福州江濱路支行尾號為4411的賬戶,給鄭先生造成重大經濟損失。
法學專家指出,郭欽柱等人的上述行為,屬于典型的“三角詐騙”。即,郭欽柱等人以非法占有為目的,隱瞞上述貨款實際屬于鄭先生所有的真相,誘騙平潭恒鼎公司,使平潭恒鼎公司陷入錯誤認識,并基于錯誤認識向其交付48萬余元貨款,最終表面上被騙的雖然是平潭恒鼎公司,但實際被害人卻是鄭先生。
《刑法》第266條規定:詐騙公私財物,數額較大的,處三年以下有期徒刑、拘役或者管制,并處或者單處罰金;數額巨大或者有其他嚴重情節的,處三年以上十年以下有期徒刑,并處罰金;數額特別巨大或者有其他特別嚴重情節的,處十年以上有期徒刑或者無期徒刑,并處罰金或者沒收財產。據此,國柱公司和郭欽柱等人詐騙平潭恒鼎公司以及舉報人48萬余元的行為,已屬于“數額巨大”,公安機關應當依法立案查處。
鄭先生稱,除涉嫌合同詐騙、詐騙外,國柱公司和郭欽柱及其股東還涉嫌非法占用農用地、破壞生態林、大肆違章建筑等違法問題。關于上述種種問題,懇請公安機關依法立案的同時,也希望行政機關能夠查處,維護法治的權威和社會公平正義。(來源:搜狐)
















