2017年,國家發改委網站發布《西部大開發“十三五”規劃》,明確了未來幾年西部地區的重點工程項目。
整體布局
五條橫軸:陸橋通道西段、京藏通道西段、長江—川藏通道西段、滬昆通道西段、珠江—西江通道西段。
兩條縱軸:包昆通道、呼(和浩特)南(寧)通道。
一環:沿邊重點地區。
節點城市
五 橫
陸橋通道西段:渭南、西安、寶雞、天水、蘭州、武威、金昌、張掖、酒泉、嘉峪關、哈密、烏魯木齊、石河子、奎屯、伊寧、庫爾勒、喀什、若羌、和田。
京藏通道西段:呼和浩特、銀川、白銀、蘭州、西寧、格爾木、那曲、拉薩。
長江—川藏通道西段:重慶、瀘州、宜賓、成都、雅安、康定、昌都、林芝、拉薩。
滬昆通道西段:銅仁、凱里、貴陽、安順、六盤水、興義、曲靖、昆明。
珠江—西江通道西段:梧州、貴港、南寧、柳州、來賓、崇左、百色、曲靖、昆明。
兩 縱
包昆通道:包頭、巴彥淖爾、銀川、白銀、蘭州、隴南、廣元、綿陽、德陽、成都、西昌、攀枝花、楚雄、昆明。
呼南通道:二連浩特、呼和浩特、榆林、延安、西安、安康、重慶、遵義、貴陽、都勻、河池、桂林、柳州、南寧。
一 環
沿邊重點地區:防城港(東興)、憑祥、龍邦、勐臘(磨憨)、瑞麗、騰沖、河口、孟定、亞東、樟木、紅其拉甫、喀什、和田、霍爾果斯、阿拉山口、布爾津、策克、甘其毛都、二連浩特、珠恩嘎達布其、滿洲里。
核心地區
核心增長區域:以成渝、關中—天水、北部灣、珠江—西江、天山北坡等重點經濟區為核心增長區域。
次級增長區域:蘭州—西寧、呼包銀榆、黔中、滇中、川南、藏中南、酒泉—嘉峪關為次級增長區域。
鐵路
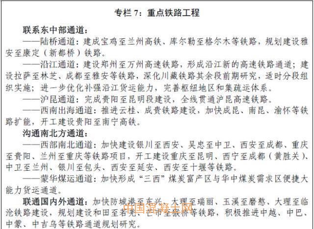
將西部地區鐵路建設作為全國鐵路建設的重點,加快推進干線鐵路、高速鐵路、城際鐵路、開發性新線和樞紐站場建設。
公路
實施高速公路聯網暢通、普通國省干線升級改造、農村公路暢通安全、樞紐站場建設推進和專項建設鞏固擴展五大工程。

機場
加強西部地區樞紐機場擴容改造,建設成都新機場,建成重慶機場三期改擴建工程。
水利
建設一批重大引調水工程、重點水源工程、江河湖泊骨干治理工程和大型灌區工程。
積極開展小水窯、小水池、小塘壩、小泵站、小水渠等“五小水利”工程建設。
港口
加快長江黃金水道和西江、瀾滄江等航道建設;推進長江干線及烏江、嘉陵江等重要支線航道治理,繼續實施西江航運干線及紅水河等重要支線擴能工程。
加快實施右江百色、紅水河龍灘、烏江構皮灘樞紐通航設施建設,啟動瀾滄江、金沙江部分庫區、湖區航運建設工程,打通云南經西江出海通道,打通貴州經西江、長江出海通道。
加快重慶長江上游航運中心建設;以重慶港、瀘州港、宜賓港、南寧港、貴港港、梧州港等港口為重點,加強港口集疏運體系建設。
特色小城鎮
以縣城為重點,發展小城鎮。“十三五”期間,打造百座特色小城鎮。
旅游休閑型城鎮:
重慶市武隆縣仙女山鎮
四川省稻城縣香格里拉鎮
貴州省荔波縣甲良鎮
云南省劍川縣沙溪鎮
西藏自治區林芝市巴宜區魯朗鎮
陜西省柞水縣營盤鎮、銅川市耀州區照金鎮
甘肅省臨潭縣冶力關鎮、康縣陽壩鎮
青海省貴德縣河陰鎮
寧夏回族自治區中衛市沙坡頭區迎水橋鎮
新疆維吾爾自治區吐魯番市高昌區亞爾鎮
內蒙古自治區多倫縣多倫諾爾鎮
廣西壯族自治區陽朔縣興坪鎮
健康療養型城鎮:
重慶市江津區四屏鎮
四川省鹽邊縣紅格鎮
貴州省石阡縣中壩鎮
云南省保山市隆陽區板橋鎮
西藏自治區林芝市巴宜區八一鎮
陜西省華陰市羅敷鎮
甘肅省永靖縣劉家峽鎮
新疆維吾爾自治區溫泉縣博格達爾鎮
內蒙古自治區阿爾山市溫泉街、喀喇沁旗錦山鎮
廣西壯族自治區巴馬瑤族自治縣甲篆鎮
富川瑤族自治縣福利鎮
商貿物流型城鎮:
重慶市江北區寸灘街道
四川省富順縣富世鎮
貴州省龍里縣醒獅鎮、榕江縣忠誠鎮
西藏自治區吉隆縣吉隆鎮
陜西省安康市漢濱區恒口鎮、西安市灞柳基金小鎮
甘肅省隴西縣首陽鎮
青海省大通縣城關鎮
寧夏回族自治區鹽池縣惠安堡鎮
新疆維吾爾自治區巴楚縣色力布亞鎮、阿拉爾市沙河鎮
內蒙古自治區豐鎮市隆盛莊鎮
廣西壯族自治區防城港市防城區那良鎮
科技教育型城鎮:
重慶市沙坪壩區虎溪街道
四川省綿陽市游仙區游仙鎮
貴州省仁懷市茅臺鎮
云南省昆明市呈貢區
西藏自治區拉薩市城關區蔡公堂鄉
陜西省西咸新區國際學鎮
甘肅省榆中縣和平鎮
寧夏回族自治區賀蘭縣習崗鎮
新疆維吾爾自治區烏魯木齊市新市區高新區
內蒙古自治區包頭市石拐區五當召鎮
廣西壯族自治區武鳴縣城廂鎮
文化民俗型城鎮:
重慶市奉節縣白帝鎮
四川省馬爾康縣松崗鎮
云南省貢山縣丙中洛鎮
西藏自治區普蘭縣巴嘎鄉
陜西省禮泉縣煙霞鎮、寧強縣青木川鎮
甘肅省肅南縣馬蹄藏族鄉
青海省互助縣威遠鎮
寧夏回族自治區永寧縣閩寧鎮
新疆維吾爾自治區阿圖什市上阿圖什鎮
內蒙古自治區莫力達瓦旗尼爾基鎮
廣西壯族自治區龍勝縣龍脊鎮
特色制造型城鎮:
重慶市九龍坡區西彭鎮
四川省蒲江縣壽安鎮
貴州省安順市西秀區七眼橋鎮
云南省個舊市大屯鎮
西藏自治區貢嘎縣杰德秀鎮
陜西省城固縣柳林鎮
甘肅省武威市涼州區黃羊鎮
寧夏回族自治區賀蘭縣洪廣鎮
新疆維吾爾自治區和田市吉亞鄉
內蒙古自治區鄂爾多斯市東勝區罕臺鎮
廣西壯族自治區柳州市柳東區雒容鎮
能礦資源型城鎮:
重慶市涪陵區焦石鎮
四川省珙縣上羅鎮
貴州省盤縣柏果鎮
云南省師宗縣雄壁鎮
西藏自治區江達縣青泥洞鄉
陜西省神木縣大柳塔鎮
甘肅省華亭縣安口鎮
青海省大柴旦行委大柴旦鎮
寧夏回族自治區靈武市寧東鎮
平羅縣汝箕溝鎮
新疆維吾爾自治區巴里坤縣三塘湖鎮
內蒙古自治區霍林郭勒市
廣西壯族自治區平果縣馬頭鎮
邊境口岸型城鎮:
云南省河口縣河口鎮
內蒙古自治區烏拉特中旗甘其毛都鎮、額濟納旗策克鎮
廣西壯族自治區憑祥市友誼鎮
除此之外,國家發改委還公布了一批重大工程儲備項目。
重大工程儲備項目
這些工程項目還沒有納入有關專項規劃,但可作為“十三五”期間相關領域重大項目建設的優先備選。
重慶
鐵路:渝昆高鐵、渝湘高鐵(重慶段)、渝西高鐵(重慶段)、安張鐵路、恩黔畢昭鐵路。
電站:豐都栗子灣抽水蓄能電站。
四川
鐵路:漢中至巴中至南充鐵路、昭通至攀枝花至大理鐵路、成都至格爾木鐵路、綿陽至遂寧至內江鐵路。
公路:G0511德陽至都江堰高速公路、G7611 西昌至昭通高速公路、G8513德陽至九寨溝高速公路。
其他:遂寧機場遷建、自貢城市軌道交通、沱江(自貢至瀘州段)航道升級、達州市第二水源、毗河供水二期、向家壩灌區二期。
貴州
鐵路:玉屏至吉首鐵路、黔江至昭通鐵路、貴陽至興義鐵路。
公路:都勻至安順高速公路、蘭海高速公路(遵義至崇溪河段)擴容。
云南
鐵路:臨滄至清水河口岸鐵路、滇藏鐵路(香格里拉至德欽至邦達段)、保山至瀘水鐵路。
公路:華坪至麗江高速公路、玉溪至臨滄高速公路、保山至瀘水高速公路、易門至楚雄高速公路、彌勒至峨山高速公路。
西藏
川藏鐵路林芝至昌都(西藏界)段、G318林芝至拉薩公路、拉薩至林芝鐵路供電、格爾木至拉薩成品油輸送管道、易貢湖生態修復與綜合治理。
陜西
鐵路:陜西省米字型高鐵網建設。
其他:陜西省運輸機場建設、延河流域水環境保護和生態治理開發、斗門水庫、西安絲路國際會展中心、中國西部科技創新港、中韓產業園(陜西)、國際航空物流樞紐、西安港。
甘肅
綜合治理:祁連山生態保護與建設綜合治理、黑河流域綜合治理、武威千里沙漠大林帶建設、慶陽固溝保塬綜合治理、川西北甘南藏族自治州沙化草原綜合治理。
鐵路:蘭新鐵路隴海鐵路既有線路改造、定西至平涼至慶陽鐵路。
其他:大蘭州城際綜合快速路網、甘肅新能源綜合示范區及第二條新能源外送通道、重點節水設施建設。
青海
綜合治理:柴達木盆地生態保護與綜合治理、青海省東部干旱山區國家生態屏障建設、祁連山生態保護與建設綜合治理。
水利:柴達木水資源配置工程、重點節水設施建設、湟水南岸水利扶貧灌溉工程。
軌道交通:西寧城市軌道交通1 號線。
寧夏
寧夏寧東新區、寧夏煤制油二期、沙比克高端烯烴及下游產品項目重點節水設施建設、環縣至海原鐵路、寧夏西部云基地。
新疆
鐵路:伊寧至巴侖臺鐵路、烏魯木齊至伊寧鐵路、中巴鐵路(國內段)、中吉烏鐵路(國內段)。
公路:G318 精河至阿拉山口高速公路、G7 巴里坤至木壘高速公路、G3012 疏勒經葉城至墨玉高速公路(二期)。
其他:準東—武漢±1100 千伏特高壓直流輸電、奧依阿額孜水利樞紐、庫爾干水利樞紐、重點節水設施建設、兵團骨干電網建設。
內蒙古
客運專線:呼和浩特至銀川客運專線、包頭至西安客運專線(包榆段)、齊齊哈爾至海拉爾至滿洲里客運專線、集寧至大同客運專線、綏滿高速公路(海拉爾至滿洲里段)。
鐵路:巴彥浩特至銀川鐵路、錫林浩特至張家口鐵路、烏蘭浩特至阿爾山鐵路。
其他:集通鐵路電氣化改造、集寧至二連浩特鐵路電氣化改造、通遼扎魯特至山東青州特高壓外送電通道。
廣西
南海國際郵輪母港及航線工程、北部灣經濟區修造船及海工基地、南寧機場3 號航站樓、平陸運河、廣西北部灣石化產業基地。
















