西安市預拌混凝土行業
年度發展情況調研報告
西安市建筑節能協會
前言
2021年中國共產黨迎來了建黨百年華誕,在“兩個一百年”奮斗目標歷史交匯期開啟了全面建設社會主義現代化國家新征程,構建新發展格局邁出新步伐,高質量發展取得新成效,實現了“十四五”良好開局。面對復雜的國內外經濟形勢和多輪疫情反彈沖擊,西安市以習近平總書記來陜考察重要講話精神為指針,全面貫徹落實黨的十九大、十九屆歷次全會精神和省委、省政府的決策部署,緊盯新時代追趕超越目標,堅持穩中求進工作總基調,完整準確全面貫徹新發展理念,構建新發展格局,緊抓新時代共建“一帶一路”、推進西部大開發形成新格局、黃河流域生態保護和高質量發展、建設國家中心城市等重大國家戰略機遇,以承辦“十四運”為契機,全力統籌推進城市規劃建設管理工作,突出抓好城市規劃、基礎設施提升,中心城區交通優化提升,地鐵軌道交通建設等重點任務,聚焦“雙碳”目標,推進建筑業全面綠色轉型、低碳發展,堅定不移走生態優先、綠色低碳高質量發展道路,有效推動我市預拌混凝土行業逐步向高端化、綠色化、工業化、智能化等高質量方向持續發展。
01 經濟發展概況
近日,國家統計局發布2021年國民經濟數據,2021年我國經濟發展和疫情防控雙雙保持全球領先地位,國民經濟總體運行在合理區間,全年發展的主要目標任務已經完成,構建新發展格局邁出新步伐,高質量發展取得新成效,“十四五”實現了良好開局。國家統計局發布數據,初步核算,全年國內生產總值1143670億元,按不變價格計算,比上年增長8.1%,兩年平均增長5.1%。其中,2021年全國建筑業總產值293079億元,同比增長11.0%;全國建筑業房屋建筑施工面積157.5億平方米,同比增長5.4%。全國固定資產投資(不含農戶)544547億元,比上年增長4.9%;兩年平均增長3.9%。其中,民間投資307659億元,增長7.0%。分產業看,第一產業投資14275億元,比上年增長9.1%;第二產業投資167395億元,增長11.3%;第三產業投資362877億元,增長2.1%。第二產業中,工業投資比上年增長11.4%。其中,采礦業投資增長10.9%,制造業投資增長13.5%,電力、熱力、燃氣及水生產和供應業投資增長1.1%。第三產業中,基礎設施投資(不含電力、熱力、燃氣及水生產和供應業)比上年增長0.4%。其中,水利管理業投資增長1.3%,公共設施管理業投資下降1.3%,道路運輸業投資下降1.2%,鐵路運輸業投資下降1.8%。分地區看,東部地區投資比上年增長6.4%,中部地區投資增長10.2%,西部地區投資增長3.9%,東北地區投資增長5.7%。
陜西省2021年全省經濟持續穩定恢復,高質量發展穩步推進。根據地區生產總值統一核算結果,2021年全省實現地區生產總值29800.98億元,按不變價格計算,比上年增長6.5%,兩年平均增長4.3%。其中,第一產業增加值2409.39億元,增長6.3%,兩年平均增長4.8%;第二產業13802.52億元,增長5.6%,兩年平均增長3.4%;第三產業13589.07億元,增長7.3%,兩年平均增長4.9%。2021年,建筑業運行平穩,簽訂合同額持續增長。全省資質以上建筑企業總產值9176.40億元,比上年增長7.9%,兩年平均增長7.8%。資質以上建筑企業共簽訂合同額21842.59億元,比上年增長9.8%,兩年平均增長10.2%。資質以上建筑業總專包企業4023家,比上年增長11.0%,兩年平均增長11.2%。2021年,全省固定資產投資比上年下降3.0%,兩年平均增長0.5%。其中,民間投資增長3.7%,兩年平均增長5.3%,占全部投資的51.4%,較上年提高3.4個百分點。
西安市2021年根據市(區)生產總值統一核算結果,全年全市生產總值10688.28億元,按可比價格計算,比上年增長4.1%,兩年平均增長4.6%。分產業看,第一產業增加值308.82億元,增長6.1%;第二產業增加值3585.20億元,增長0.9%;第三產業增加值6794.26億元,增長5.7%。全年全市固定資產投資(不含農戶)比上年下降11.6%。從產業看,第一產業投資比上年下降55.2%,第二產業投資下降16.0%,第三產業投資下降10.6%。從領域看,工業投資比上年下降15.8%,民間投資下降4.7%,基礎設施投資下降18.1%,房地產開發投資下降7.0%。商品房銷售面積1856.73萬平方米,下降27.0%。
重點項目投資帶動行業發展。重點項目建設,是推動產業發展的重要力量。西安市通過創新工作機制、加快手續辦理、優化考核觀摩等大力推進重點項目建設,共謀劃“十四五”重大項目665個,總投資4.16萬億元,“十四五”期間計劃投資2.92萬億元;其中,產業項目投資占比達到64.9%。截至目前,155個省級重點項目共完成投資1869.6億元,達到年計劃的108.1%。510個市級重點在建項目共完成投資4781.9億元,達到年計劃的114.9%。44個產業項目已竣工,可實現年產值1000億元以上,實現利稅約50億元。
綜上所述,2021年我國經濟雖然面臨著需求收縮、供給沖擊、預期轉弱三重壓力,但韌性強、長期向好的基本面沒有改變。行業發展穩中求進。
02 西安市預拌混凝土行業發展情況及形勢
▍西安市預拌混凝土企業數量、分布情況
據不完全統計,2021年西安市(含西咸)預拌混凝土企業共計約149家,目前建成并已投產運營混凝土攪拌站約178個(其中擁有2個及以上分站的企業18家)。
據不完全統計,按企業(廠站)注冊地分析,目前以長安區、灞橋區、秦漢新城廠站數量分布較多,合計74個,占全市廠站比達41.6%。其中,長安區35個、灞橋區21個、秦漢新城18個,分別占比19.7%、占比11.8%、占比10.1%。
▍西安市預拌混凝土產量產能情況
西安市(含西咸)混凝土年總產量約達5900萬方,其中年產量30萬方以下的企業數占比55.7%,該規模企業年產量合計占全市總產量的22.7%;年產量在30-50萬方的企業數占比24.2%,該規模企業年產量合計占全市總產量的20.2%;年產量在50-100萬方的企業數占比13.4%,該規模企業年產量合計占全市總產量的21.8%;年產量在100萬方以上的企業數占比6.7%,該規模企業年產量合計占全市總產量的35.3%。由以上數據分析可見,大型企業雖然企業數占比小,但其產出強、產量占比高,相對于中小型企業來說規模優勢明顯。
據不完全統計,2021年全市新增設計產能約845萬方,總設計產能約2.29億方,行業產能利用率約為25.8%,但根據行業實際產能測算,全年行業實際產能利用率約為36.8%。
2021年西安市混凝土行業不同體量企業方量占比圖
2021年西安市混凝土行業不同體量企業數量分布圖
2021年西安市混凝土行業不同體量企業數量占比圖
2021年西安市預拌混凝土總產量較2020年提升11.3%,創歷年新高,經分析:一是企業數量統計覆蓋面更全,更詳細。2021年對我市去年調研未覆蓋到的一些小型企業進行了更全面的統計。二是企業新、改、擴建帶來的產量提升。據不完全統計,相較2020年,2021年我市新投產9個、擴建2個預拌混凝土攪拌站,一定程度上提升了我市總體產量。三是全運會影響工程項目工期普遍提速。全運會前期,各項基建趕工期、搶進度、促生產,極大促進了預拌混凝土企業的產量提升,同比該期間預拌混凝土產量相對較大。四是大中型企業規模提升和產能釋放作用明顯。從年產量100萬方以上的企業數占比、年產量占比來看,相比去年分別提升了1.7%和6.3%,集中反映了大中型企業的規模優勢和產能帶動力。
▍西安市預拌混凝土行業市場形勢分析
2021年,西安市預拌混凝土行業受個別房地產企業“暴雷”,水泥、砂石等原材料價格波動較大等因素影響,行業雖存在一定資金短缺、回款周期較長情況,市場也有一定波動起伏,但整體呈上升態勢,價格呈上升趨勢。
1 預拌混凝土價格情況分析
全年我市預拌混凝土價格呈上升趨勢,一季度,受春節停工停產影響,市場需求量下浮,預拌混凝土價格出現短暫下浮,基本維持平穩;二季度,進入傳統施工旺季,加之“十四運”影響,市場需求量加大,預拌混凝土產量及成交量雙提升,較往年同期提升約50%,價格亦略有上浮;三季度,受“十四運”會期影響,疊加環保管控,需求明顯收縮,市場短期收窄,預拌混凝土價格出現短暫下浮。四季度,受水泥連續漲價及疫情影響,預拌混凝土價格達到全年最高點。
2021年西安市預拌混凝土信息價變化趨勢圖(C30)
2 預拌混凝土主要原材料價格情況分析
水泥價格情況:全年價格波動較大,5月份之前價格相對平穩,6至8月份價格短期下滑,且8月份價格處于全年低點(410元/噸左右),9月份起受到原煤緊缺、限電限產影響,價格持續上漲,至12月份價格上漲至620-640元/噸。
2021年水泥價格變化趨勢圖
粉煤灰價格情況:全年價格呈上升趨勢,其中二級粉煤灰價格區于150-200元/噸之間,一級粉煤灰單價集中在200-230元/噸之間,期間在年初、年中有一定短暫下浮,超細粉價格全年趨于平穩,技術優勢明顯,市場應用成為趨勢。
2021年二級粉煤灰價格變化趨勢圖
礦粉價格情況:全年價格呈“V”字型走勢,從1月至8月份整體呈下降趨勢,8月份價格最低,9月份后價格持續上漲。
2021年份礦粉價格變化趨勢圖
天然砂價格情況:全年價格趨于平穩,略有波動,限于天然砂資源日漸減少,品質高低不同,價格有一定差距。
2021年天然砂價格變化趨勢圖
機制砂、石價格情況:全年價格有一定上浮,期間年初和年中受市場供需關系影響,價格略有下浮。
2021年機制砂價格變化趨勢圖
2021年碎石價格變化趨勢圖
3 原材料來源情況分析
西安周邊近300公里范圍內的水泥、粉煤灰、礦粉企業與砂石料場是預拌混凝土主要原材料的保供源,運輸方式以公路運輸為主,部分企業積極探索減碳路徑,運輸方式朝公轉鐵方向轉變。
4 資金回籠情況分析
據了解,2021年我市預拌混凝土行業全年回款率相對較低,各混凝土企業應收賬款額有一定增幅,受上游企業資金形式影響,行業市場回款整體呈現回款少、現金少、周期長的特點。
▍綠色建材產品推廣應用情況
根據《陜西省市場監督管理局、省住房和城鄉建設廳、省工業和信息化廳關于印發<陜西省綠色建材產品認證實施方案>的通知》(陜市監發[2021]148號)、《陜西省住房和城鄉建設廳關于印發<陜西省綠色建材認證推廣應用方案>的通知》(陜建科發[2021]9號)要求,西安市建筑節能協會通過行業摸底、專題培訓、評價認證指導、申報審查、評價組織、宣傳推廣等有效措施,及時服務行業企業,推動綠色建材行業發展。截至目前,經中國建筑科學研究院認證評價,我市27家預拌混凝土企業獲評國家綠色建材認證企業(三星級20家、二星級7家),評價批次產品252項。全年綠色建材企業生產2215萬方,占全年行業總產量的37.5%。
03 2021年西安市預拌混凝土行業發展存在的問題
▍行業發展理念相對落后、高質量發展推進進程緩慢
目前西安市預拌混凝土行業發展較快,產業體量雖大,但仍以中小規模企業為主,大多數企業發展理念、經營管理理念與布局滯后且傳統,與當下行業提質增效、創新驅動、綠色低碳、智能建造的高質量發展要求存在一定差距。
▍行業總體產能過剩問題比較突顯,行業集中度有待提高
行業規模化程度還比較低,結構調整和轉型升級步伐依然較為遲緩。據不完全統計,2021年我市預拌混凝土行業產能利用率為25.8%,低于行業平均水平。同時,企業規模偏小,年產量50萬方以下企業119家,占企業總數的79.8%,年產量100萬以上規模企業僅有10家,占比不足7%。
▍科技研發水平有限,技術創新能力較低
部分企業戰略規劃目標不清晰,存在注重追求短期利益的情況,在科技研發領域未有效投入或投入成本較低,科研力量較為薄弱,試驗及研發設備設施有待完善。產品同質化現象嚴重,尤其是面對特殊性能產品的市場需求時,缺乏相應技術支撐,預拌混凝土生產與供應存在明顯的短板。
▍固廢資源化利用效率較低,綠色低碳循環發展的理念仍需持續推進
10月26日,國務院發布了《2030年前碳達峰行動方案》,在“推動建材行業碳達峰”章節中,明確指出要“加強新型膠凝材料、低碳混凝土、木竹建材等低碳建材產品研發應用”。當前,我市固廢資源化利用率相關政策、標準、技術等有待進一步完善,行業主動應用固廢的認識不足,積極性不高,導致固廢在我市預拌混凝土行業資源化利用的程度較低,不符合綠色低碳發展的基本要求。
▍行業資金壓力和發展風險較大
據了解,行業全年整體回款水平為40%左右,同比2020年同期大幅下降。下半年,房地產行業“暴雷”事件不斷,多個房企企業面臨債務危機,引發多項連鎖反應,造成混凝土企業應收賬款總量增加,面臨著資金周轉風險和壞賬損失風險,企業前期戰略部署亟待調整。
04 西安市預拌混凝土行業發展建議
▍全面貫徹新發展理念,堅持高質量發展
敢于開拓創新,著力破除在科技創新、轉型升級、綠色低碳、可持續發展中的因循守舊觀念,深入研究行業高質量發展中亟待解決的問題,聚焦技術進步中的痛點、重點和突出問題,攻堅克難。大力推動貫穿企業生產活動全流程的綠色化、標準化、信息化、智能化建設,將采購、調度、生產、物流、技術、質量、試驗、檢驗、財務等混凝土企業核心業務融為一體,實現高效管理,科學布局,構建行業發展新業態,努力提高預拌混凝土行業質量管控、綠色生產、智能制造的水平。
▍鼓勵商業模式創新,引導行業集約化發展
努力突破傳統行業思維模式,探索全新的發展路徑。根據混凝土行業生產技術通用性、產品標準化、市場區域性、客戶相對穩定等特點,優勢企業要充分發揮品牌、技術和資本優勢,整合過剩產能,淘汰落后產能,通過向骨料、礦物摻合料等資源性原材料產業延伸,形成產業鏈一體化,強化資源協同融合和集約化發展,實現商業模式創新,做大企業規模,提高區域市場集中度和核心競爭力。
▍重視科技研發、打造技術創新制高點
以示范企業和骨干企業為主體,以技術創新平臺為支撐,推動產學研用協同創新。聚焦預拌混凝土相關的低碳排放、環保利廢、綠色生產、信息化建設、超高性能材料與工程應用等領域的重大技術需求,突破一批制約行業發展、產業提升的共性關鍵技術瓶頸。加快推進企業設備更新和技術改造,提升產品的性能、品質和附加值,降本增效。
▍加快低碳環保轉型,培育綠色創新產業體系
根據“碳達峰、碳中和”國家戰略部署,同時《西安市國民經濟和社會發展第十四個五年規劃和二〇三五年遠景目標綱要》中明確:加快推動綠色低碳發展,推動傳統產業向綠色轉型升級,健全市場導向的綠色創新技術體系,加快能源消費和產業結構低碳化調整。
全面正確理解綠色低碳發展的內涵,預拌混凝土行業應加快推進新能源設備設施使用規模,努力探索光伏發電的能源模式在行業中應用等方向,積極推進清潔生產方式,努力構建環保型企業發展新模式。建立企業長效資源配置方案,構建與規模化、高值化相關的固廢循環利用技術和標準體系,鼓勵發展尾礦、建筑固廢再生骨料、煤矸石等資源化利用產業,降低水泥熟料用量、減少預拌混凝土的生產與應用的碳排放量,為“無廢城市”、“無廢社會”建設做出應有貢獻。
▍強化行業風險防范意識,堅持穩中求進總基調
預拌混凝土行業應緊隨國家經濟形勢,將穩定市場增長、調整產業結構、推進轉型升級有機結合。中央經濟工作會議為2022年經濟工作指明了穩字當頭、穩中求進的總體方向。行業應以全面夯實基礎管理為根基,借助綠色金融,緩解行業資金壓力;遵紀守法,遵循市場發展規律,加強行業自律建設,筑牢質量安全底線,增強風險防范意識,提升履約服務能力,建立良好的市場供給關系,助力行業高質量發展。
05 2021年全國預拌混凝土行業大事記
▍預拌混凝土行業全年質量事故典型案例
預拌混凝土質量直接關系國家、人民生命財產安全,是百年大計,容不得劣質產品。近年來,陜西省對預拌混凝土質量管理問題也高度重視,對混凝土質量隱患采取“零容忍”態度。2021年陜西省住建廳相繼印發了《關于進一步加強預拌混凝土質量管理的通知》(陜建質發〔2021〕27號)、《關于開展預拌混凝土質量管理專項整治工作的通知》(陜建質發〔2021〕82號)等文件,要求建設行政主管部門要充分認識到預拌混凝土質量的重要性、嚴峻性,加強對在建項目預拌混凝土施工質量的監督檢查,把好“材料進場、結構施工、檢驗檢測、質量驗收”四個關口。加大執法力度,壓緊砸實建設單位首要責任、施工單位主體責任、監理單位監理責任,確保工程主體結構安全。強化信用監管,加大對違法違規企業和個人的曝光力度,建立健全建筑市場主體黑名單制度,對違法違規的市場主體實施聯合懲戒。
2021年引發全社會關注的預拌混凝土質量事故典型案例如下:
1.長沙市中級人民法院對長沙拓宇公司混凝土事件做出終審刑事裁定,成為全國首例因預拌混凝土質量管理問題被刑事判決的案例。2018年10月,拓宇公司供應新城國際花都五期三標C10棟混凝土。2019年5月,監理單位發現C10棟25層多處砼梁開裂。經檢測,結果顯示剪力墻混凝土強度不符合設計要求,經相關專家組織多次鑒定后,確定已無法做結構加固,將12層以上部分全部拆除。2021年3月3日,長沙市中級人民法院作出二審刑事裁定,被告人拓宇公司法定代表人兼董事長、總經理犯生產、銷售偽劣產品罪及非法占用農用地罪,被判有期徒刑9年,實驗室主任犯生產、銷售偽劣產品罪,被判有期徒刑7年,拓宇公司被判罰金80萬元。
2.青島國科健康科技小鎮項目(85地塊)主體結構混凝土強度不達標問題。經山東省建筑工程質量檢驗檢測中心出具的檢測報告顯示,該項目9號、13號、17號主體結構混凝土強度推定值達到設計強度85%的檢測批占比分別為25%、11.1%、15%,其余樓座為47%到80%不等,房屋構件產生危害。2021年4月14日,該項目18棟樓全部被炸毀重建,引起整個建筑行業的關注。
3.湖北孝感漢川市帝景壹號院項目因混凝土攪拌站機器設備故障導致混凝土強度不達標問題。2021年5月,湖北孝感漢川市多名市民向上游新聞反映,其購買的帝景壹號院商品房,在建中的樓盤卻已開始拆除。對此,漢川市住建局回復稱,因供應混凝土攪拌站的機器設備故障,導致混凝土強度不達標,正在拆除8號樓第四層墻柱和第五層梁板,面積約500平方米。
4.天津粵翠名邸項目混凝土強度不達標問題。2021年7月2日,住建部下發《建督罰字〔2021〕40號》,追責天津粵翠名邸項目質量事故,混凝土強度未達標,多棟樓拆除重建,住建部給予施工總承包單位建筑工程施工總承包一級資質降為建筑工程施工總承包二級資質的處罰。
5.南京市六合區榮盛鷺島榮府二期因原材料不合格導致的主體結構鼓包開裂問題。2021年8月,南京市六合區榮盛鷺島榮府二期業主反映,其新房從天花板到墻體出現多處鼓包開裂,六合區建筑工程質量監督站委托第三方機構對問題樓棟的混凝土進行質量檢測,檢測結果顯示“混凝土中含有疑似鋼渣類雜質”。
▍預拌混凝土行業全年安全事故典型案例
2021年4月1日,《生產經營單位生產安全事故應急預案標志導則》(GB/T 29639-2020)正式實施,標準明確規定了生產經營單位生產安全事故應急預案的編制程序、體系構成和綜合應急預案、專項應急預案、現場處置方案的主要內容以及附件信息。2021年9月1日新《安全生產法》重磅發布,成為安全生產領域的重要轉折。從2021年全年來看,全國建筑行業安全形勢整體平穩可控,但也有一些血的教訓。
1.遼寧省大連市甘井子區混凝土攪拌車與私家車相撞致人死亡交通事故。5月8日,遼寧省大連市甘井子區大連北站附近路段發生一起嚴重的交通事故,一輛混凝土攪拌車與一輛私家車相撞,轎車直接被壓扁,事故造成轎車內4人死亡。
2.江蘇省宜興市金久建材集團有限公司發生筒庫坍塌致人死亡事故。6月9日,江蘇省宜興市人民政府官網發布《關于江蘇金久建材集團有限公司“6.14”一般坍塌事故調查報告的批復》,對一起因筒庫坍塌造成人員傷亡的事故進行了通報。2019年6月14日7時50分左右,位于宜興經濟開發區的江蘇金久建材集團有限公司混凝土攪拌站發生一起筒庫坍塌事故,造成2人死亡,1人輕傷,直接經濟損失約400萬元。
3.天津西青區中凝佳業混凝土有限公司發生觸電致人死亡事故。2021年7月20日,天津西青區中北鎮中凝佳業混凝土有限公司廠區發生一起觸電事故,造成1人送醫搶救無效死亡觸電事故。
4.四川省內江市內江熾騰水泥制品有限公司發生攪拌樓坍塌致人死亡事故。11月1日,內江熾騰水泥制品有限公司廠區內2#混凝土攪拌樓突然坍塌砸中作業人員,造成1人死亡、1人受傷,直接經濟損失150余萬元。2#混凝土攪拌樓及附屬設施為二手利舊設備,企業自行購買、自行安裝、自行投入使用,設備設施及安裝存在安全隱患是造成本次事故的直接原因。
5.無錫宜興市發生泵車失穩側傾致人死亡事故。11月19日,無錫宜興市聯東U谷宜興科技產業園二期工程在澆筑32號樓三層板面時,由于混凝土泵車東南角支腿部位基礎突然下沉,導致泵車失穩側傾,引起泵臂晃動擊中正在作業的3名混凝土澆筑工,1人因傷勢過重經搶救無效死亡,2人輕傷。
▍預拌混凝土行業全年重要科研成果
2021年,以預拌混凝土行業頭部企業、骨干企業和具有“專精特新”優勢的中小企業為支撐,在各個產業和專業技術領域建設產業技術創新平臺逐步興起;開放式協同創新,支持創新型企業、大學、研究設計院建設開放型、跨學科、上下游、跨行業、國際化的產學研用合作協同創新的新型科研機構和產業技術創新聯盟模式逐步形成;在加快提升行業企業技術創新能力,大力推進科研成果應用示范與轉化,加快科技研發成果產品化,工程化方面起到了積極的推動作用。
1.全國首個3D打印景觀廣場工程落地深圳。深圳景觀廣場項目展示區雕塑、座椅、樹池、花壇、擋土墻采用3D打印建造,預拌混凝土打印系統是將“3D打印”與“特種混凝土領域技術”相結合,建造過程中,只需將數字設計的電子模型輸入系統,系統就可自動將其處理為打印設備的控制信號,并將配置好的混凝土拌合物,通過擠出裝置到達機械臂前端的噴嘴,在信號控制下進行打印,最終混凝土構建成型,可實現混凝土構件的高度自動化生產。
2.西安建筑科技大學研發的“高延性混凝土農房抗震”加固技術,能大幅度提高結構的整體性和抗震性能。高延性混凝土是基于微觀力學的設計原理,以水泥和石英砂等為基體的纖維增強復合材料,具備高強度、高韌性、高耐損傷能力,其拉伸變形可達普通混凝土的100倍以上,也被稱為“可彎曲的混凝土”。目前,高延性混凝土加固技術已廣泛應用于房屋加固、建筑結構等領域,并形成一套由材料到結構、設計到施工、試驗研究到工程應用等方面構成的較為成熟的技術體系,獲得80余項國家專利,成功為全國28個省市數千棟民房提升了抗震防災能力,并取得了良好的經濟效益和社會效益。
3.C130高性能全機制砂混凝土超高泵送應用于實體工程。由中建八局、容柏生建筑結構設計事務所、華南理工大學、廣州興業混凝土有限公司等整合產、學、研、建、用鏈條的優勢資源,精選材料、聯合攻關,生產出具有低粘超高強、流動性好、可泵性強的C130高性能機制砂混凝土超高泵送應用于實體工程。據華南理工大學文梓蕓教授介紹,該混凝土100%使用機制砂并采用砂石緊密堆積一體化設計配合比,在廣州乃至全國首開先河,對機制砂推廣應用具有十分重要的示范意義。
4.低熱水泥解決白鶴灘溫度裂縫,超級工程催生超級材料。 “國之重器”金沙江白鶴灘水電站采用低熱水泥混凝土澆筑,共澆筑混凝土803萬立方米,至今沒有出現一條溫度裂縫。高質量低熱水泥解決修建大壩世界性難題,混凝土拌和過程中不僅要加入低溫水,還要摻入一定比例的冰屑;而混凝土從拌和樓出來后,就會灌入專門加裝了保溫材料的自卸式貨車,再通過纜機在幾分鐘內迅速送到大壩施工現場。低熱水泥的水化熱比中熱水泥低約15%,能提高混凝土出機口溫度、減少混凝土冷卻通水量,僅溫控費用一項,就可節省上億元。
▍預拌混凝土行業全年重要信息
2021年國家及陜西省市在綠色建材推廣應用方面相繼出臺相應政策,推動綠色建材應用。各省市市場監督管理局在行業反壟斷方面持續加強監管,對行業壟斷行為進行告誡或處罰。行業大型企業、龍頭企業在商業合作及發展模式上積極探索新路徑,引領行業集約化、一體化發展。全行業在相關政策指導下,積極營造穩定、健康、可持續的良性市場環境,向高質量發展方向邁進。2021年行業重要信息摘錄如下:
1.中省相繼出臺綠色建材推廣應用要求。2021年初,財政部、住房和城鄉建設部召開政府采購支持綠色建材促進建筑品質提升試點工作推進會,要求不斷推進綠色建材科技創新,加快推進建材行業的綠色化和智能化進程,積極培育綠色建材龍頭企業,開展綠色建材認證和推廣應用,為綠色建筑和新型建筑工業化的發展做好支撐。省市場監督管理局、省住房和城鄉建設廳、省工業和信息化廳相繼印發《關于印發<陜西省綠色建材產品認證實施方案>的通知》(陜市監發[2021]148號)、《關于印發<陜西省綠色建材認證推廣應用方案>的通知》(陜建科發[2021]9號),強調政府和國有為主的投資項目,綠色建筑、裝配式建筑工程項目,綠色生態城區、綠色生態居住小區建設項目,必須使用采信應用數據庫中的綠色建材。
2.湖北省市場監管局召開湖北省部分水泥企業價格(反壟斷)提醒告誡會。9月30日,為了預防和制止壟斷行為,維護公平競爭市場秩序,湖北省市場監管局召開湖北省部分水泥企業價格(反壟斷)提醒告誡會,并與相關企業發送了《湖北省市場監管局關于規范水泥生產(銷售)企業價格行為的提醒告誡函》。
3.兩省市市場監督管理局針對預拌混凝土行業企業壟斷行為作出行政處罰。6月15日重慶市市場監督管理局對重慶江都建材有限公司、重慶建典混凝土有限公司2家涉案當事人達成、實施壟斷協議行為作出行政處罰決定,合計實施處罰2312.882萬元。7月23日,江西省市場監督管理局對豐城市閩邑建材公司等6家企業責令停止違法行為,沒收違法所得,并處2018年銷售額8%的罰款;對豐城市晨峰建材公司等2家企業責令停止違法行為,沒收違法所得,并處2018年銷售額3%的罰款,8家企業罰沒款共計2.86億元。
4.注資百億建材龍頭企業正式成立,引領行業集約化發展。5月底,中國聯合水泥集團有限公司牽手河南投資集團設立大型材料集團,注冊資本達100億元的河南建材龍頭企業——河南中聯同力材料有限公司成立。預示著河南加快建材行業產能合作,提升行業集中度,引領行業轉型升級,向高質量發展邁出了關鍵一步。
5.中建西部建設通過非公開發行股票引入戰略投資者海螺水泥及西南設計院。12月21日,中建西部建設股份有限公司審議通過2021年度非公開發行股票相關議案。本次非公開發行擬向安徽海螺水泥股份有限公司及中國建筑西南設計研究院有限公司非公開發行合計280,016,005股A股股票,募集資金總額為人民幣19.60億元。其中,海螺水泥認購金額約17.60億元,預計發行完成后,海螺水泥將作為戰略投資者持有公司16.30%股份;中建西南院認購金額約2.00億元, 預計發行完成后將持有公司1.85%股份。
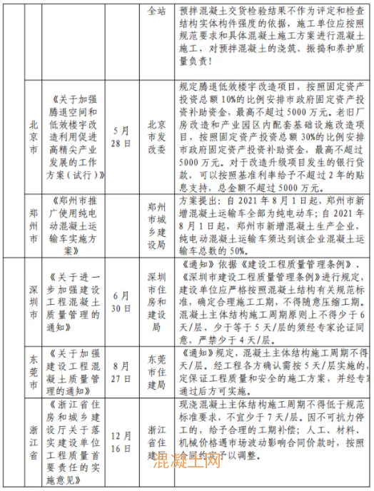
06 2021年全國預拌混凝土行業相關政策匯總
說明:本行業市場調研報告宏觀數據來自國家、省、市統計局、商務局官網,微觀數據來自市場調查組一線走訪采集,本行業報告僅供行業發展參考。
















