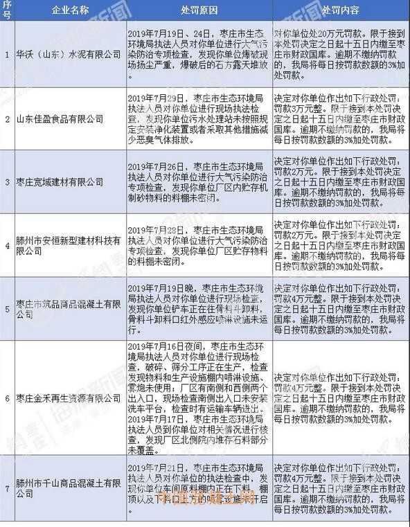
10月8日,棗莊市生態環境局對外公布行政處罰決定書,滕州市千山商品混凝土有限公司、棗莊金禾再生資源有限公司、棗莊市筑品商品混凝土有限公司、滕州市安恒新型建材科技有限公司等7家單位被行政處罰,總計罰款39萬元。
經查,位于滕州市柴胡店鎮千山工業園區內沙莊村村東的滕州市千山商品混凝土有限公司,該單位車間原料棚內下料時,棚頂以及下料口上方的噴霧設施未開啟。棗莊市生態環境局依據《山東省大氣污染防治條例》第七十七條之規定,對其處以4萬元罰款。
位于棗莊市市中區齊村鎮銀莊村村南的棗莊金禾再生資源有限公司,2019年7月16日夜間,棗莊市生態環境局執法人員對該單位進行現場檢查,破碎、篩分工序正在生產,檢查發現物料和生產設施棚內噴淋設施、霧炮未使用;廠區有南側和西側兩個出入口,現場檢查南側出入口未安裝洗車平臺,檢查時有運輸車輛進出。2019年7月17日,棗莊市生態環境局執法人員到該單位對相關情況進行核查,發現廠區北側院內堆存石料部分未覆蓋。棗莊市生態環境局依據《山東省大氣污染防治條例》第七十七條之規定,對其處以4萬元罰款。
記者通過梳理發現,在這7家單位中,位于山東省棗莊市嶧城區榴園鎮匡四村的華沃(山東)水泥有限公司罰款最多。2019年7月19日、24日,棗莊市生態環境局執法人員對該單位進行兩次大氣污染防治專項檢查,發現該單位爆破現場揚塵嚴重,爆破后的石方露天堆放。棗莊市生態環境局依據《中華人民共和國大氣污染防治法》第一百一十七條之規定,對其處以20萬元罰款。
位于棗莊市滕州市柴胡店鎮振興莊村滕薛路西官路口北的滕州市安恒新型建材科技有限公司存在廠區貯存物料的料棚未密閉的情況;且位于市中區永安鄉蔡莊村北的棗莊寬域建材有限公司廠區內也存在貯存機制砂物料的料棚未密閉的情況。棗莊市生態環境局依據《中華人民共和國大氣污染防治法》第一百一十七條之規定,對其分別處以2萬元罰款。
同時,位于嶧城區經濟開發區206國道西、通達路北側的棗莊市筑品商品混凝土有限公司進行現場檢查,執法人員發現該單位鏟車正在往骨料斗卸料,骨料斗卸料口紅外感應噴淋設施未運行。棗莊市生態環境局依據《山東省大氣污染防治條例》第七十七條之規定,對其處以4萬元罰款。
棗莊市生態環境局執法人員對山東省棗莊市滕州市洪緒鎮團結村的山東佳盈食品有限公司進行現場執法檢查,發現該單位污水處理站未按照規定安裝凈化裝置或者采取其他措施減少惡臭氣體排放。棗莊市生態環境局依據《山東省大氣污染防治條例》第七十三條之規定,對其處以3萬元罰款。
















